首頁>新聞資訊>通知公告
作者:管理員
來源:
發布時間:2023-06-16
點擊次數:3947次
本招標項目張石高速公路張家口段東峪特大橋結構監測預警系統已由河北交通投資集團有限公司以《關于張石高速公路張家口段東峪特大橋結構監測預警系統技術方案的審查意見》(冀交投高[2023]157號)批準建設,招標方案已由河北省交通運輸綜合執法監督局核準(核準文號:冀交招核字[2023]E009號)。項目業主為張家口高速公路發展有限公司,建設資金來自自籌資金,出資比例為100%,招標人為張家口高速公路發展有限公司。項目已具備招標條件,現對該項目進行公開招標。本次招標采用資格后審,雙信封形式,評標辦法采取綜合評估法。
2.1 項目概況:隨著河北省高速公路的迅速發展,高速公路中的高邊坡、特大橋梁、長大隧道等基礎設施在長期運營過程中,受地質災害(滑坡、崩塌、泥石流等)、行車環境(超載、火災等)和自身材料劣化等因素的影響,造成其安全狀態存在一定的風險隱患,同時也降低了高速公路在運營過程中的安全性和可靠性。高速公路基礎設施一旦出現邊坡滑塌、橋隧坍塌等突發事故,不但造成重大的人員傷亡和財產損失,更會造成極壞的社會影響。河北交通投資集團有限公司所轄高速公路運營里程3049公里,經過風險評估,部分路基邊坡、橋梁、隧道存在不同程度的安全風險。
根據交通運輸部辦公廳印發《關于進一步做好公路長大橋梁結構健康監測系統建設實施工作的通知》(交辦公路函[2022]825號)文件要求,河北省張石高速公路張家口段東峪特大橋被列入在役公路長大橋梁結構健康監測系統建設清單,結合文件要求,對張石高速公路張家口段東峪特大橋建設結構監測預警系統,并接入集團高速公路基礎設施智能監測預警系統。
本項目為河北交通投資集團所屬張石高速公路張家口段,項目內容:根據張石高速公路張家口段東峪特大橋結構監測預警系統技術方案的審查意見,對東峪特大橋進行監測。具體方案為:對橋梁環境監測指標(橋址區環境溫濕度、主梁內溫濕度),作用監測指標(車輛荷載、視頻監控、混凝土構件溫度、橋墩底部加速度),結構響應監測指標(主梁豎向位移、梁端縱向位移、高墩墩頂位移、主梁關鍵截面應變、主梁豎向振動加速度、主梁橫向振動加速度),結構變化監測指標(混凝土結構裂縫)進行監測。
2.2 招標范圍:建設張石高速公路張家口段東峪特大橋結構監測預警系統,并接入集團高速公路基礎設施智能監測預警系統。本次招標包括監測設備采購與安裝、系統接入調試測試、荷載試驗、系統試運行、系統手冊編制、培訓、驗收移交及后期服務等。本項目共分1個標段。
2.3 服務期限:本項目計劃實施日期為2023年7月,系統建設期2個月,試運行期3個月,缺陷責任期24個月;系統調試完成、試運行結束并通過招標人交工驗收后5年內的監測數據分析評估及日常養護建議、系統軟硬件運行維護、外場設備檢測及維護等技術服務。
3.1 本招標項目要求投標人滿足附件1要求的資格審查條件,并在人員、資金等方面具有相應的能力。
3.2 本次招標不接受聯合體投標。
3.3 與招標人存在利害關系可能影響招標公正性的法人、其他組織或者個人,不得參加投標。單位負責人為同一人或者存在控股、管理關系的不同投標人,不得同時參加投標,否則,相關投標均無效。
3.4 投標人在“信用中國”網站(http://www.creditchina.gov.cn/)中被列入失信被執行人名單、企業經營異常名錄、重大稅收違法失信主體、政府采購嚴重違法失信名單(均不含分公司)及國家企業信用信息公示系統(http://www.gsxt.gov.cn/)中被列入嚴重違法失信企業名單(不含分公司,事業單位不適用)的,不得參加投標。
3.5 投標人或其法定代表人、擬委任的項目負責人在近三年(2020年6月1日至今)內有行賄犯罪行為的,不得參加投標。
4.1 凡有意參加投標者,請于2023年6月15日9時至2023年6月21日17時,登錄河北省公共資源交易服務平臺下載電子招標文件。
4.2 招標文件每套售價 1000 元,售后不退。
5.1 招標人不統一組織工程現場踏勘,不召開投標預備會。
5.2 投標文件遞交的截止時間(投標截止時間,下同)為 2023年7月5日9時30分,投標人應在投標截止時間前通過互聯網使用CA數字證書登錄“河北交投招標與采購服務平臺”,將加密的投標文件(投標文件應為使用“河北交投招標與采購服務平臺”投標文件制作軟件制作并完成加密的電子投標文件)上傳遞交,遞交時間即為電子投標文件上傳時間。招標人定于2023年7月5日9時30分在河北省公共資源交易中心418開標室(石家莊市新華區石清路 9 號)舉行現場開標。本次招標采用電子招投標形式,招標人不再邀請投標人參加現場開標,投標人在開標時間登錄“河北交投招標與采購服務平臺”按時完成投標文件解密、確認工作,并可在開標大廳觀看開標視頻直播。未在投標截止時間前在電子交易平臺完成上傳的、未按要求進行加密的投標文件,電子招投標交易平臺將予以拒收。請投標人按要求遞交電子投標文件。
5.3 逾期送達的投標文件,電子招標投標交易平臺將予以拒收。
本次招標公告同時在“河北省招標投標公共服務平臺(http://www.hebeieb.com/)”、“河北省交通運輸廳網站(http://jtt.hebei.gov.cn/)”、“河北省公共資源交易服務平臺(http://ggzy.hebei.gov.cn/hbggfwpt/)”、“河北交通投資集團有限公司網站(https://www.hebtig.com/)”、“張家口高速公路發展有限公司網站(http://m.munchenal.net/)”、“河北交投招標與采購服務平臺(https://ebidding.hebtig.com/)”上發布。
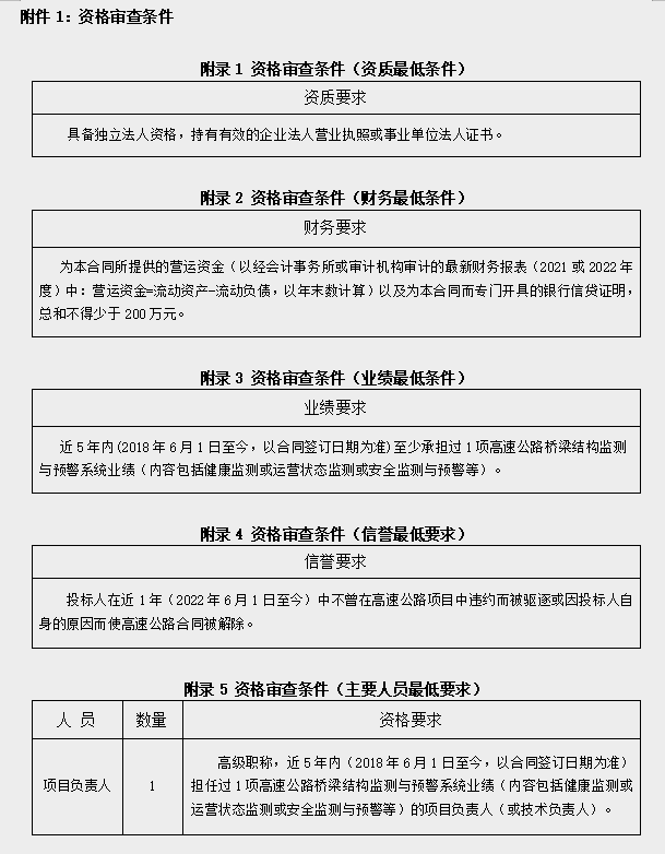
附件 1:資格審查條件
附件 2:隨機確定評標基準價計算方法的規則與程序
附件 3:評標辦法

附件2:隨機確定評標基準價計算方法的規則與程序
一、隨機確定評標基準價計算方法規則
參與隨機確定評標基準價計算方法的各方當事人(以下簡稱“各方”)應當嚴格遵守以下規則:
(一)各方必須嚴格遵守公開、公平、公正和誠實信用原則;
(二)隨機確定評標基準價計算方法的活動在招標人的主持下進行,招標人做好影像記錄,并存檔備查;
(三)用于隨機抽取的器具由招標人提供;
(四)各方必須嚴格遵守現場紀律,確保隨機確定評標基準價計算方法的活動有序進行。
二、確定隨機抽取代碼球
用抽取器具隨機確定抽取代碼球一套,作為本次隨機確定評標基準價計算方法的代碼球。
三、隨機確定評標基準價計算方法和所需參數
(一)本次招標共設置三種評標基準價計算方法(詳見評標辦法)。在投標文件第一個信封(商務及技術文件)開標現場,使用抽取器具隨機確定一種評標基準價計算方法,作為本次評標的評標基準價計算方法。將編號為 1~3的代碼球放入抽取器具,由抽取器具隨機抽取1個代碼球,1號球代表評標基準價計算方法1;2號球代表評標基準價計算方法2;3號球代表評標基準價計算方法3。
(二)根據隨機確定的評標基準價計算方法,在投標文件第一個信封(商務及技術文件)開標現場,用抽取器具隨機抽取評標基準價計算所需的參數K。
1、如果抽取的評標基準價計算方法為方法1,則需要抽取評標基準價系數K。
K取值范圍為0.980、0.985、0.990、0.995、1.000。將編號為1~5的代碼球放入抽取器具,由抽取器具隨機抽取1個代碼球,1號球代表K值為0.980;2號球代表K值為0.985;3號球代表K值為0.990;4號球代表K值為0.995;5號球代表K值為1.000。
2、如果抽取的評標基準價計算方法為方法2,則需要抽取最高投標限價所占比例系數K。
K取值范圍為0.10、0.15、0.20、0.25、0.30。將編號為1~5的代碼球放入抽取器具,由抽取器具隨機抽取1個代碼球,1號球代表K值為0.10;2號球代表K值為0.15;3號球代表K值為0.20;4號球代表K值為0.25;5號球代表K值為0.30。
3、如果抽取的評標基準價計算方法為方法3,則不需要抽取系數。
四、如果遇到抽取器具發生故障,導致隨機確定評標基準價計算方法過程中斷時,招標人應及時宣布發生故障之前的隨機確定評標基準價計算方法結果有效。宣布前任何人不得隨意處理抽取器具,并請招標人對故障發生情況進行書面確認。故障排除或更換抽取器具后,招標人應宣布繼續后續的抽取程序。




